SimicX
the Terminal for Science
AI Scientists
Autonomous validation
Streamline breakthrough
A Message from Our Founder
Building AI Scientists for the world
Our Journey
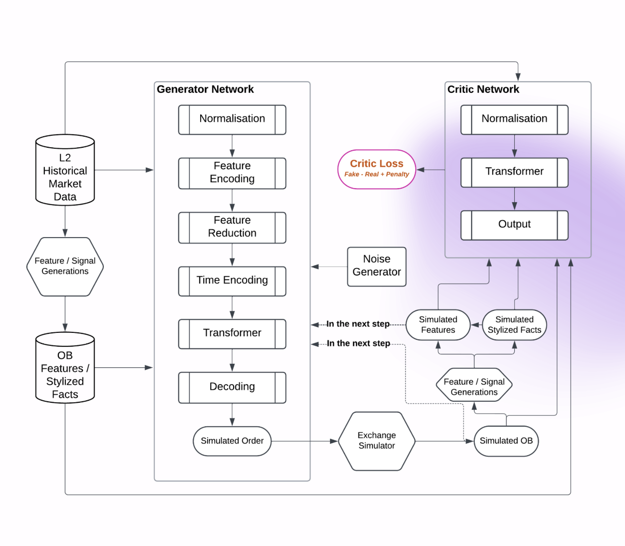
From AI Scientists to the Terminal for Science. We're proving our technology in quantitative finance — the hardest test case — before expanding to serve 10 million researchers globally.
The Spark – From Research Pains to AI Scientist Dreams
"For almost a decade after my PhD, I led exceptional teams of data scientists and researchers. I watched brilliant minds waste countless hours reproducing work that should just work, hunting for ideas that should be discoverable. The idea of creating AI Scientists — agents that could generate ideas and validate research autonomously — began to take shape."

Taking Flight – The AI Scientist Vision Soars!
"Some ideas just need the right altitude to truly take off! Jamin, with his decades of experience in computing and cloud infrastructure... soaring 10,000 feet above the ground... talked about something ground-breaking - Could AI learn to think like scientists? Generate hypotheses, validate research, discover new ideas?"
- Foundational AI Scientist concept ideated

Building the Blueprint
"We made our first hire: Milky, our Chief (Cat) Science Officer, on an 'eye-watering' salary of two cat cuddles a day!"
- AI Scientist architecture validated
- Core agentic framework mapped out
GPT Level Intelligence
Foundation established

From Code to Creation – Our MVP Takes Shape!
"April was a whirlwind of pure creation... Building our Minimum Viable Product (MVP) was more than just a technical milestone - we chose quantitative finance as our proving ground. If our AI Scientists can satisfy hedge fund managers, they're ready for anything."
- MVP completed
- Core AI Scientist framework established
First Connections
Task-specific reasoning enabled

Listening & Learning – Quant Finance as Our Proving Ground
"We firmly believe a client-facing product should never be built in a vacuum. May was dedicated to exactly that: meeting potential users by day, iterating on the product by night. Quant finance became our crucible."
- Internal Alpha development initiated
- First tester: a leading index fund
Understanding Requests
Data discovery capabilities

The 'Wow!' Moment – Alpha Feedback
"'I'd be keen to stay involved … adopting SimicX into our teams' daily processes' – from the Head of Product at a leading index fund!"
- Support expanded to high-frequency market data
- 23 AI agents available
- AI-powered "Explain this" feature
Sparks of Reasoning
Effective reasoning within constraints

Ignition! Zero-Shot Intelligence
"We officially launched our Alpha, putting the power of SimicX into the hands of real users. Our AI Scientists were learning to think like quants."
- Zero-Shot Intelligence goes live
- Live modelling capabilities
- Library expanded to 40 agents
Code on Command
On-the-fly formula generation

The Team Completes
"Some partnerships are forged over years, not months. Rachel and I had worked together since AlgoLib in 2017. Her expertise in quantitative methods would be crucial for our AI Scientists."
- Rachel Qian joins as Co-Founder & CTO
- Leads AI Scientists & Agents team
- Oxford-trained MSc in Mathematical Finance
Team Milestone
Complete founding team assembled

Beta Concluded — The Realisation
"We realised our users weren't just looking for efficiency; they were looking for certainty in a noisy world. Our AI Scientists were becoming trusted research partners."
- Beta testing concluded
- Platform heavily used for research implementation
- Users prefer SimicX over other coding tools
The Anticipatory Leap
Proactive research initiation

Liftoff! AlphaStream Launch
"The public launch of SimicX AlphaStream! Our wedge strategy — AI Scientists that reproduce, validate, and rank the latest research autonomously."
- AlphaStream public launch
- Saves 36 hours per research per researcher
- Over 3.4M research analysed
- 1000+ Alpha Identified
The Evolving Partner
Long-term memory and adaptive behavior

Mastering Quant Finance
"Our AI Scientists have mastered quantitative finance. Full regulatory compliance, real-time data, and over 100 specialised agents. The proving ground is conquered."
- Full regulatory compliance achieved
- Live 10ms order book snapshots
- Over 100 specialised AI agents
Proactive AI Scientist
Suggesting strategies before you ask

Expanding Horizons
"With quant finance conquered, our AI Scientists are ready to transform every field of science. Public API, enterprise deployment, and domain expansion begin."
- Multi-domain AI Scientists: biology, chemistry, physics
- Public API and MCP services launched
- On-premises deployment for enterprise
The Expert Scientist
24/7 autonomous research operation

The Terminal for Science
"We chose quantitative finance as our proving ground because it's the hardest test case. But we're building the Terminal for Science — AI Scientists for every researcher on Earth."
- Today: $38B Quant market conquered
- Tomorrow: $164B AI & Data Science market
- Future: $2.5T global R&D transformed
- Unlocking 3.8 billion hours wasted annually
The Quantum Leap
Near human-like scientific intelligence

Q Score: Intelligence Level
From foundational models to true scientific intelligence — our AI Scientists grow smarter with every milestone
Each Q level represents a significant leap in our AI Scientists' reasoning capabilities, from basic understanding to autonomous hypothesis generation and breakthrough discovery.
The R&D Crisis
A $2.5 trillion problem hiding in plain sight
SimicX is here
to rescue your time
and inspire your next breakthrough